视频来源:松原交警支队
延边州机动车驾驶人
审验教育学习手机网络学习平台
2019年3月1日正式启用啦
↓ ↓ ↓
在介绍操作流程前,首先普及下什么是审验教育?
目前大家都知道驾驶证记满12分需要参加满分教育,那如果没有记满12分的驾驶人,要不要学习呢?
**持有大型客车、牵引车、城市公交车、中型客车、大型货车驾驶证的驾驶人,一个记分周期内有记分且尚未达到12分的;持有其他准驾车型驾驶证发生交通事故造成人员死亡承担同等以上责任未被吊销驾驶证的;以及校车驾驶人也要参加学习,这就是审验教育。
**那么又如何知道什么时间参加审验教育呢?
一个违法记分的周期为12个月,从初次领取日期开始计算。驾驶人应当在每个记分周期结束后三十日内参加审验教育。审验教育根据不同情形,采取网络教育和现场教育两种模式。
第一种:对在一个记分周期内累积记分在 9 分以下(1—8分)的大中型客货车驾驶人和校车驾驶人,可采取网络教育学习完成审验。
第二种:对在一个记分周期内累积记分达到 9 至11 分的大中型客货车驾驶人和校车驾驶人,以及持有其他准驾车型驾驶证发生交通事故造成人员死亡承担同等以上责任未被吊销驾驶证的驾驶人,必须进行现场教育。
以上两种需要审验教育的驾驶员即可在【交管12123】APP上进行审验业务的申请及办理。
那么,被扣分后,很多朋友需要上班
而没时间到现场学习
怎么办呢?现在
马上拿起手机下载【交管12123】手机APP,跟我来一起学习操作流程吧。
↓ ↓ ↓↓
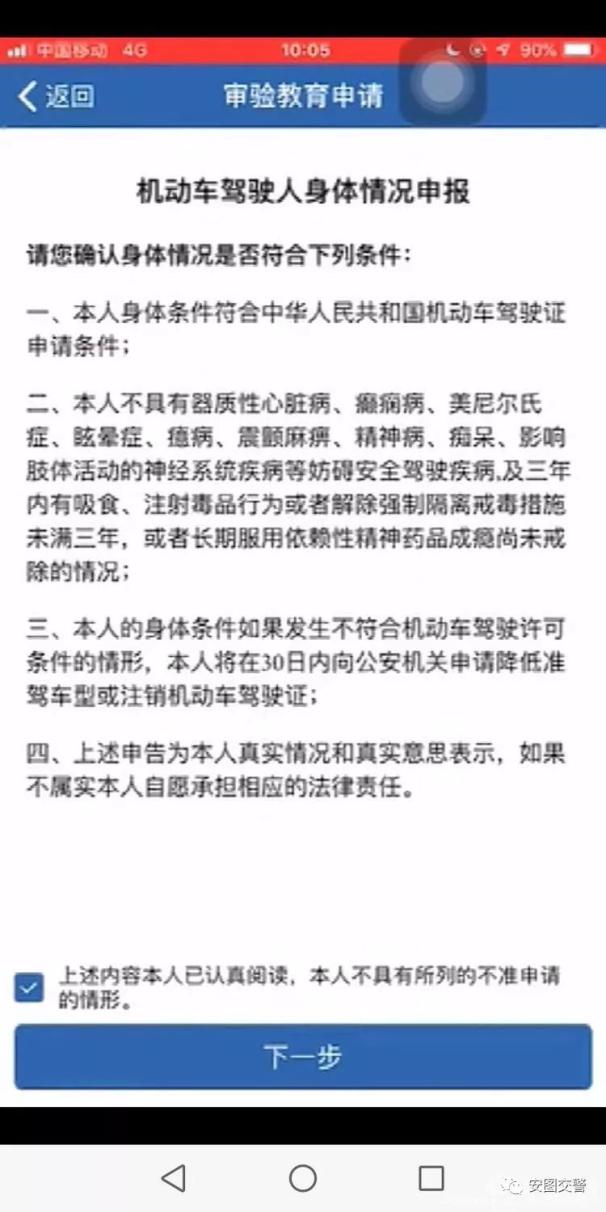
1.第一步下载交管12123手机APP后打开登录界面,登录用户名为身份证号码,密码如果忘记可以点击忘记密码通过面签注册时预留手机号码以短信验证方式找回密码。如果预留手机号码有更改,需要持身份证、驾驶证到车管所窗口更改手机号码。





如图2所示,如果该驾驶人在一个违法记分周期内有记分,就应该在本年度积分周期结束后也就是2020年2月12日至2020年3月11日之间参加审验教育学习3个小时。如果没有违法记分不需要参加学习。









注意:审验网络教育完成后,若已审核通过的学时达到学时要求,系统会提示已完成今日学习。
在该平台申办的所有交管业务在个人主页左下方的【网办进度】中均可查看流水受理进度。选择审验业务申请流水,点击“查看详情”。如显示“办结”则审验业务申请在公安网已受理。若显示“退办”则审验业务申请在公安网受理失败,可查看失败原因,同时办理相关业务。

注意事项:
1、网络教育时不能在车内学习,副驾驶、驾驶室后排均不可,均属于无效学时。
2、学习3个小时合格、为确保审核通过,请每天多学习半个小时,以防有审核不通过的课程导致当天学习无效。
3、超过初领日期30日后学习的,携带身份证、驾驶证于培训日期到金马驾校培训。
4、延边州外的驾驶证不可使用此系统学习。
5、已经报名完成的驾驶人请与珲春市公安局交警大队综合科联系。
咨询电话:7523995,7512700
视频来源:松原交警支队
图文来源:安图县交警大队
原标题:《驾驶证审验教育学习操作教程!》
